开云线上官网

欢迎光临~开云线上官网-官网入口_开云(中国)
服务热线 全国服务热线:

020-81407316

全过程工程咨询

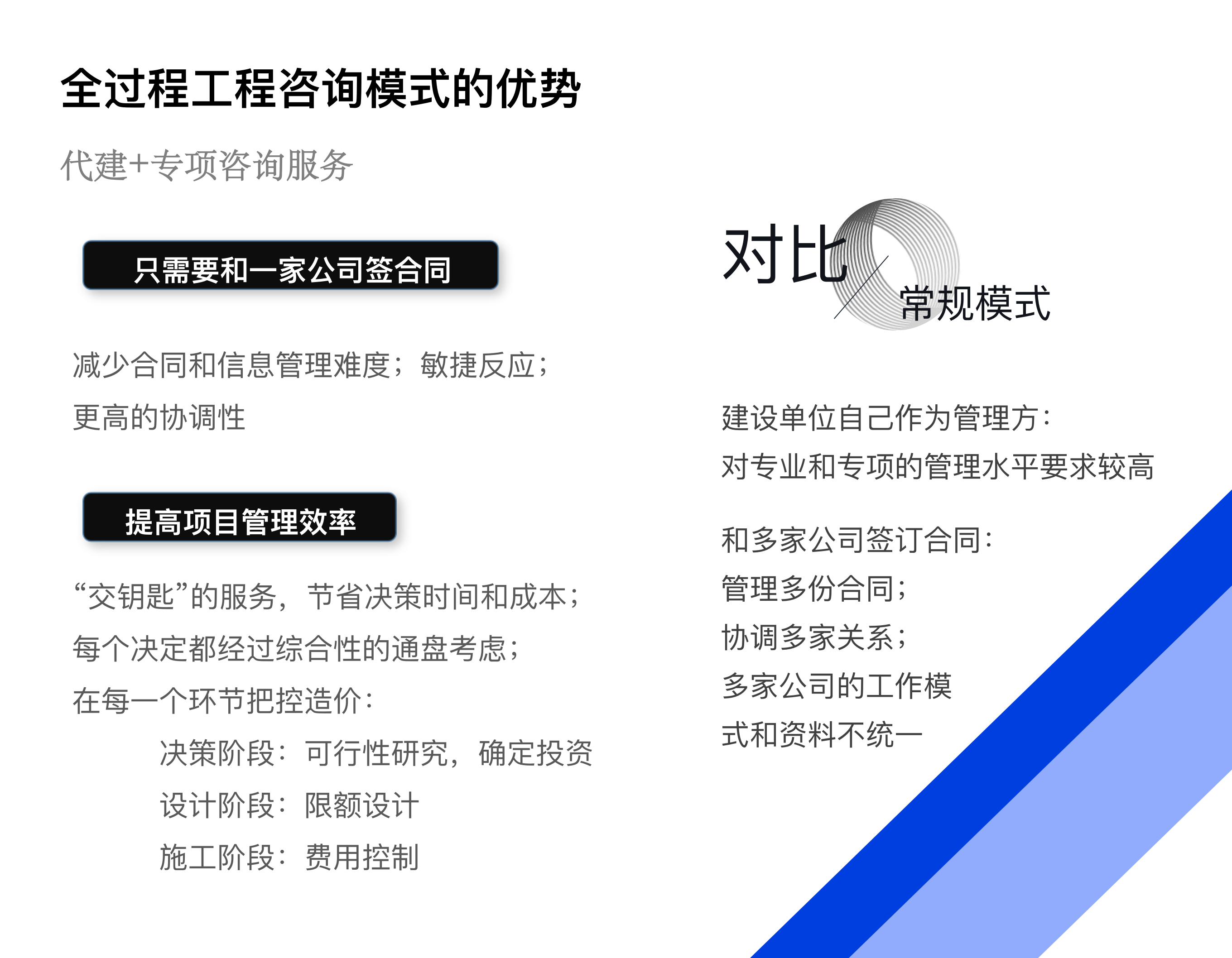
全过程工程咨询是对工程建设项目前期研究和决策以及工程项目实施和运行(或称运营)的全生命周期提供包含设计和规划在内的涉及组织、管理、经济和技术等各有关方面的工程咨询服务。公司通过各专业的有机协作,为建设单位提供横贯工程项目全过程的咨询工作。


网页版_25.png


网页版_26.png


全过程工程咨询.png